OiAC Logo

Organization of Our Inspiration

Academic Center
OUR INSPIRATION TO SUCCESS
Sayarmagyi
Founded by: Sayarmagyi Daw Khin May
Since: 2002–2003 Academic Year
Foundation Day: 26th January 2002 (Pyatho Full Moon Day – Mother’s Day)

"OiAC ကိုယ်ပိုင်အထက်တန်းကျောင်းတည်ထောင်သူ"

This day is celebrated annually as OiAC’s Anniversary.
Engr Ye Linn Founder
MBA, M.Sc (NUS), B.E (YIT)
Daw Ei Ei Khin Founder
MBA, B.Sc, I.H.D.C.S (UK)

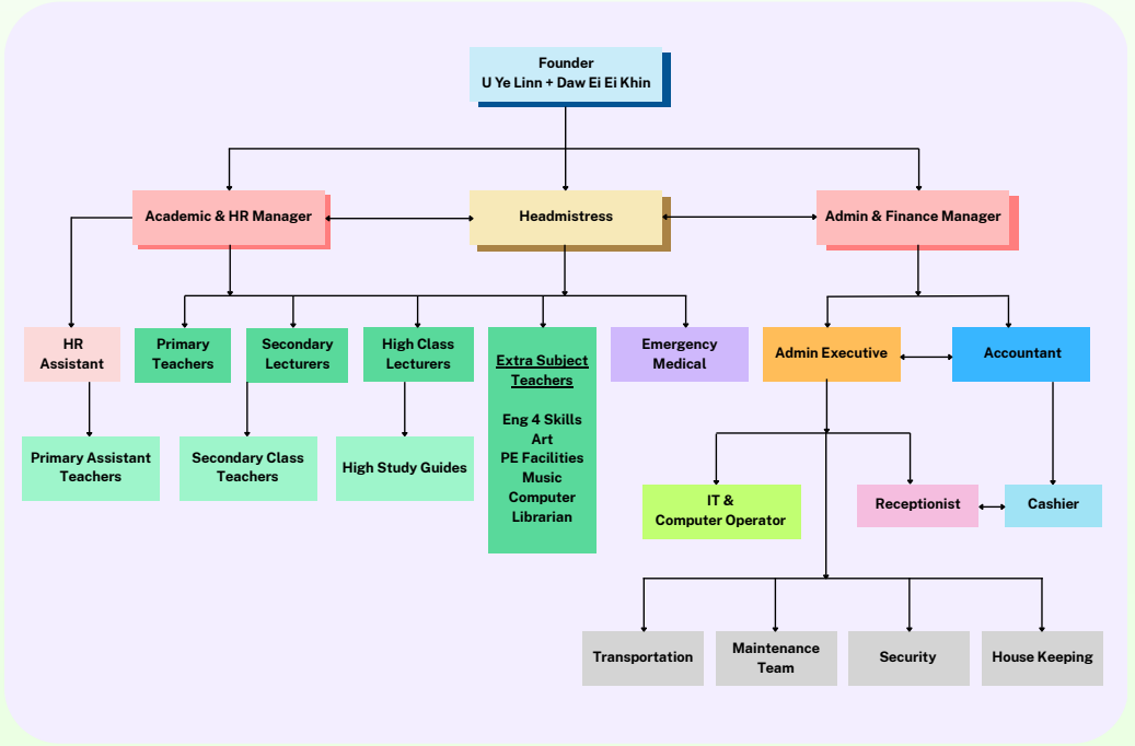
Founder

U Ye Linn & Daw Ei Ei Khin

Headmistress

Academic & HR Manager | Admin & Finance Manager

Extra Subject Teachers (Eng 4 Skills, Art, PE, Facilities, Music, Computer, Librarian) | Emergency Medical

Academic & HR Manager

• HR Assistant → Primary Assistant Teachers

• Primary Teachers → Primary Assistant Teachers

• Secondary Lecturers → Secondary Class Teachers

• High Class Lecturers → High Study Guides

Admin & Finance Manager

• Admin Executive → IT & Computer Operator → Maintenance, Security, House Keeping

• Accountant → Receptionist → Cashier

Responsive Image
OiAC (Yangon)
No.(323), Thitsar Road, 9 Ward, South Okkalapa Township, Yangon.
+959 43070190, +959 43070191, +959764370191, +959767770191
oiacygn@gmail.com
OiAC-2 (Naypyitaw)
No(28), Myat Lay Phyu Street, Dekkhina Thiri Township, Naypyitaw.
+959 788066551,+959 788066552, +9595065358
oiacnaypyitaw@gmail.com
O iAC Business Partners
Strategy First University
Strategy First International College
DBU
Device Business University
NMA University
NMA University
British University College
British University College
Angelo State University
Angelo State University
Asian Institute of Hospitality Management
Asian Institute of Hospitality Management
North-Chiang Mai University
North-Chiang Mai University
Member of O iAC
OIAC Singapore
Da Nu San Yar Construction
Da Nu San Yar Construction
ဓနစံရာ
Total Building Solution
To Top Button Only